SDB:KIWI-LTSP 配置
KIWI-LTSP 工具
在 openSUSE 上实现 LTSP5 的独特之处之一是 kiwi-ltsp-setup 命令。该命令提供了配置所有必需的服务和构建各种类型镜像的每个功能。要了解 kiwi-ltsp-setup 可以做什么,请运行
kiwi-ltsp-setup -h
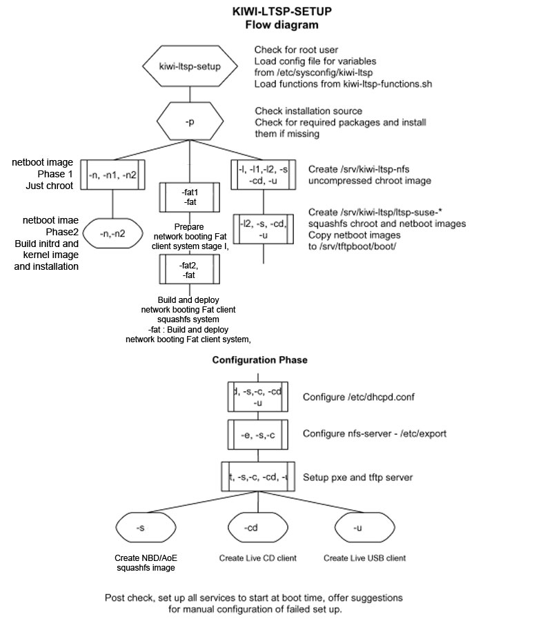
这里有一个图表,概述了整个过程的各个阶段。
配置
启动 YaST -> /etc/sysconfig 编辑器 -> 系统 -> Kiwi-ltsp
- 验证是否将标签 SUSE_VERSION 设置为已安装的 openSUSE 版本。 这也会更改接下来提到的 "/mnt/10.3"。
- 填写正确的安装路径,理想情况下是挂载 DVD 介质/iso 的路径,例如 "/mnt/10.3"。或者像 "http://download.opensuse.org/distribution/10.3/repo/oss/" 这样的网络安装路径
- 填写网络配置信息,如服务器 IP 地址、网关和 DNS。确保使用的网络接口在防火墙中指定为“内部区域”,或禁用防火墙。
- 如果服务器上有多个网络接口,请选择正确的 DHCP 接口。
- 如果您不确定,请将所有内容保留为默认值,包括所有提到的路径。完成操作后,您就可以创建镜像了。
以 root 用户身份运行以下命令,如果使用预构建镜像,则配置所有内容
kiwi-ltsp-setup -c
如果您希望构建自己的镜像并配置所有内容,请以 root 用户身份运行以下命令
kiwi-ltsp-setup -s (Only for developers)
上面的命令将花费相当长的时间,具体取决于您的服务器,所以请喝杯咖啡。所有必需的服务,如 NFS、NBD、TFTP 和 DHCP 将被配置并启用。如果您希望保留您的配置,请备份您的配置,或使用 kiwi-ltsp-setup 命令提供的其他开关。
现在是启动第一个客户端的时候了,应该会进入 LDM(LTSP 显示管理器)屏幕,您应该能够使用在服务器上创建的用户登录。
要关闭客户端,只需从会话中注销,然后从 LDM 选择关机。
本地设备支持
LTSP 提供的所有本地设备支持都可用
硬盘/USB/CDROM 设备
本地设备会自动挂载。挂载图标应该显示在用户的桌面上。
声音支持
无需手动配置即可在瘦客户端上播放声音。
打印机
将以下行添加到您的 LTSP 客户端的 /srv/tftpboot/KIWI/lts.conf 文件中:(假设您的打印机是 USB)
PRINTER_0_TYPE = U PRINTER_0_DEVICE = /dev/usb/lp0
启动客户端后,您可以像它是一台 HP JetDirect 打印机一样,将服务器的 cups 配置文件指向打印机。
/etc/cups/printers.conf:(这是一个使用 Brother HL-2040 的示例)
<Printer HL2040>
Info HL-2040
Location on ws024
DeviceURI socket://ws024.localdomain:9100 --> IP address works okay here too
State Idle
Accepting Yes
JobSheets none none
QuotaPeriod 0
PageLimit 0
KLimit 0
</Printer>
其他所有内容都像任何其他 cups 打印机一样工作,请确保您拥有正确的驱动程序、ppd 等,您应该可以正常工作。
在使用并行打印机时,还应在 lts.conf 中添加以下内容以加载所需的内核模块
MODULE_01=lp

